返回国开首页
编者按:
为贯彻落实《数智赋能一体化协同推进开放大学教育教学综合改革实施意见》,推动省开课资源高质量发展,国家开放大学分批立项孵化建设33家分部、54门优质选修课程。目前,第一批21门课程已完成建设并通过验收。本期推出贵州分部“证据学”课程建设成果。
“证据学”课程是开放教育法学专业的一门选修课程。基于课程学生“多来自基层岗位、职业发展面向基层、学习时间碎片化”的特征,锚定传统教学中“理论教学多、司法实践少;经典案例多、基层案例少;自主学习多、交互学习少”的痛点,本轮课程建设以基层法律实务中证据运用能力培养为核心,引导学生坚守忠于法律的职业操守,树立实事求是、公正司法的社会主义法治信念,践行“努力让人民群众在每一个司法案件中感受到公平正义”的法治理念,为基层法治建设培育“留得住、用得上、干得好”的实务人才。
课程团队

锚定教学痛点 构建“一核一心两结合”课程设计体系
(一)以思政育人为核,筑牢法治信仰与职业品格
课程深入挖掘法治教育中的思政元素,将社会主义法治精神春风化雨般滋养教学全过程。一方面,在培养学生融合运用实体法与程序法,贯通民事、刑事、行政、监察等多领域法律知识的过程中,强化学生的法治素养培养,引导其坚定法治信念。另一方面,通过基层典型案例剖析,培育学生公平正义的法治追求、严谨负责的职业操守和扎根基层的奉献精神,增强其基层法律职业认同感与社会责任感。

图1 课程思政设计
(二)以职业能力为中心,聚焦基层岗位实际需求
课程坚持以学生职业能力发展为中心,学习资源设计与教学活动组织紧密围绕基层法律岗位的核心能力要求,从基层人民调解、法律援助、社区法律服务等实际工作场景出发,将课程教学与基层法律实务深度结合,重点培养学生运用证据规则、分析证据问题、完成证据实务任务的综合能力,确保学生学有所用、用有所长,达成“学以致用、知行合一”的育人成效。

图2 课程教学与基层法律实务深度结合
(三)以双向结合为径,适配开放教育教学特点
针对开放教育成人学习者“工学结合、学用一体”的特征,课程坚持两大原则。一是证据法理论与司法实践相结合,将抽象的证据法原理与基层司法案例、实践场景紧密结合,通过案例解析、实务模拟、模拟法庭等方式,让学生在实践练习中理解理论、运用理论,提升解决实际问题的能力;二是网络教学与现场实践相结合,以网络教学为主阵地,配套体系化文字教材、实务视频等资源,支持学生“即学即用”,让学习真正回归实践、服务岗位。
立足基层赋能 建设“三位一体”数智化资源体系
课程以“聚焦基层、赋能实务”为出发点,构建了“课程文件+纸数融合教材+网络课程”的数智化资源包,为学生提供全流程学习支撑。
一是形成包含教学大纲、考核说明、一体化方案在内的完整课程文件,明确教学目标、内容框架、实施路径与评价标准。

图3 标准化课程文件
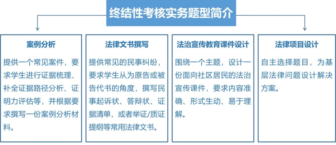
在考核改革上,突破原有以客观题为主的理论考核模式,充分考虑各个教学点的教学条件与学生的工作岗位差异,结合中国国际大学生创新大赛、贵州省高等学校法学类专业学生模拟法庭大赛相关要求,设计了多元化的实务考核题型,包括案例分析、法律文书撰写、法治宣传教育课件设计以及法律项目设计等,实现从“考知识”向“考能力”的转变。

图4 以能力考核为主的多元化实务题型
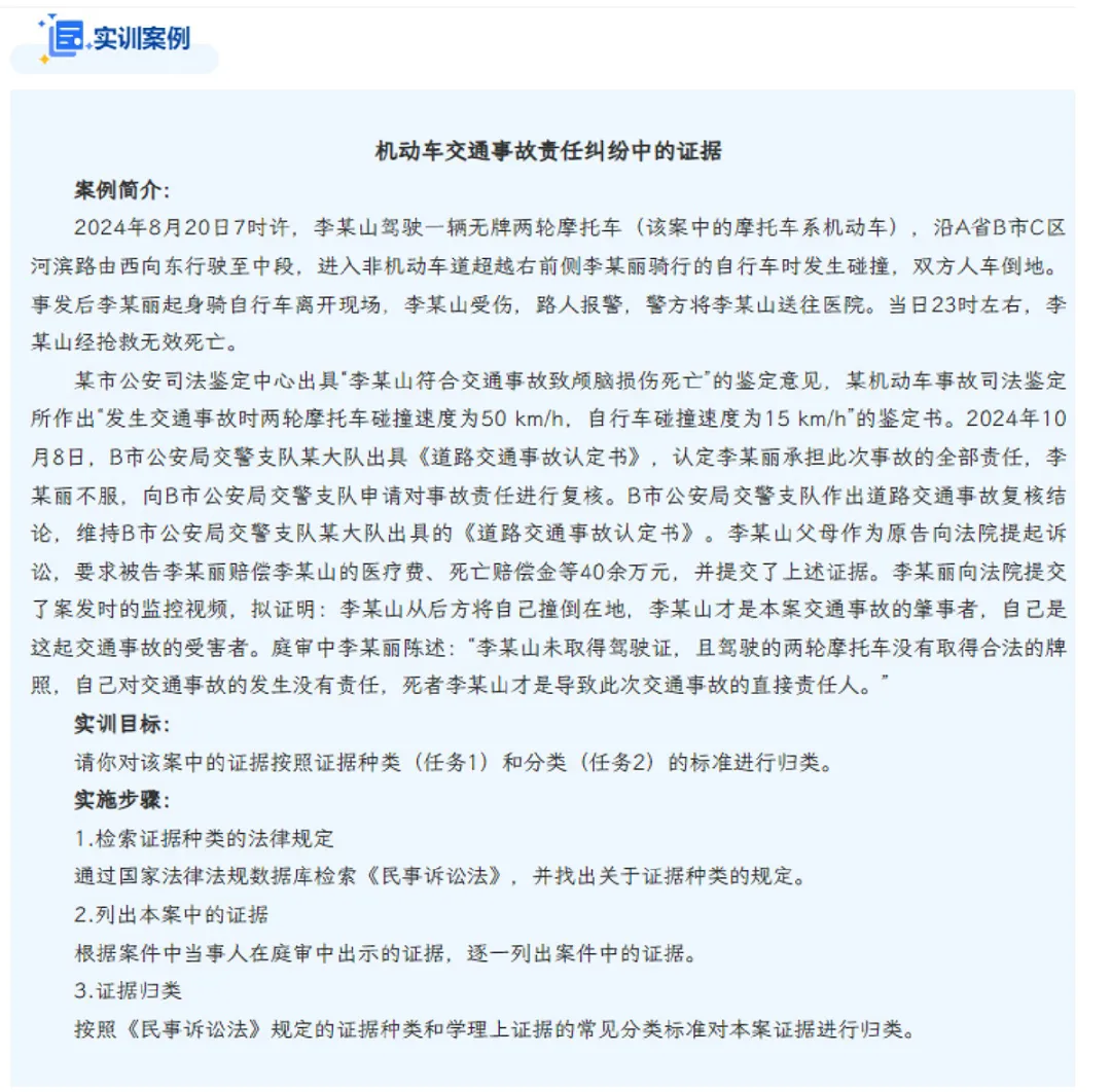
二是编撰出版《证据法学实务》纸数融合教材,6名参编教师拥有监察或者律师等基层法律职业实务经验。教材设计了“导、学、训、测、拓”一体化学习路径,通过“项目目标-学习导图-实训案例-教学内容-巩固与提高-知识与技能拓展”六阶递进,引导学生实现从理论认知到技能内化的能力跃迁。教材中收录的实训案例多源于基层一线,精准贴合基层法律实务需求。


图5 实训案例及案例评析
数字教材还接入“小智”AI课程互动系统,实现24小时在线伴学,将单向灌输转为互动探究学习,及时解答学生疑问,有效提升自主学习效率。

图6 24小时在线伴学
三是打造适配成人学习的网络课程,设置23个贴近生活的导学案例,直观启学,激发学习兴趣;梳理33个课程重难点文本,方便学生利用碎片时间自学和高效复习;制作30节证据法实务微课视频,实务案例贯穿始终,将抽象的证据理论转化为生动直观的实操解读,精准破解学习难点;开发标准化分层题库,包含226道基础练习题、23道单项实训题、20道综合实训题,支持学生自主检测学习效果,实现“学练结合、以练促学”。

图7 实务导向的多元教学资源
彰显特色优势 打造基层法律人才培养优质课程
(一)深化教学创新,形成课程持续进化机制
一是内容更新,突破传统证据法体系,增设监察领域证据运用专题,补足基层法律实务知识短板;二是方法创新,推进项目式教学,选取基层实务典型案例开展模拟实训,让学生在项目实践中系统掌握法律规范、实务流程与文书制作;三是实训优化,建立“基础练习—单项实训—综合实战”三层递进模式,实现从知识夯实到能力提升的梯度培养。

图8 增设监察领域内容,补足基层法律实务知识短板
(二)“校政企行”协同联动,形成资源共享育人机制
与地方中级人民法院、市级人民检察院、律师事务所、公证处等10余家法律实务单位建立合作关系,形成了多维度资源共享、协同育人的新机制。合作单位覆盖贵州省6个地州、近60个区县,为学生提供法院实习、律所实践、社区法律咨询等专业实践平台。同时引入行业专家参与教学、教研和课程考核改革,组建由高校教师和实务专家共同构成的教学团队,实现师资共享、经验互通。

图9 “校政企行”协同联动
(三)紧跟政策导向,推进“课证融通”
课程建设紧抓两项政策机遇:一是法律职业资格考试对贵州66个放宽地区实行"本科即可报考"的学历条件;二是基层法律服务工作者执业核准考试明确"法律专业本科"的报考门槛。课程以此为契机,将教学内容与职业资格考试能力要求精准对接,通过强化实务教学、融入基层案例,助力学生将学历优势转化为职业竞争力,实现“以课促证、以证促能”,畅通基层法律职业发展通道。

图10 以课促证、以证促能
结束语
下一步,课程团队将持续深化课程建设:一是深耕监察实务,引入实务专家,开发“案例工作箱”,构建沉浸式实训场景;二是升级资源形态,推动视频从“讲授式”向“场景化叙事式”转型,打造“证据实务现场”系列情景剧;三是强化课程协同,与“法律文书写作”“民事诉讼法”等课程深度融合,设计综合性实训项目;四是拓展实践平台,深化“校政企行”合作,在地州层面共建实践教学基地。
