返回国开首页
编者按:
为贯彻落实《数智赋能一体化协同推进开放大学教育教学综合改革实施意见》,推动省开课资源高质量发展,国家开放大学分批立项孵化建设33家分部、54门优质选修课程。目前,第一批21门课程已完成建设并通过验收。本期推出福建分部“管理方法与艺术”课程建设成果。
“管理方法与艺术”是面向开放教育本科专业开设的一门通识选修课,课程聚焦实用管理方法与技能,以自我管理(Manage self)、团队管理(Manage team)、工作管理(Manage work)(3M管理)为主线开展教学,旨在提升学习者专业知识与技能,帮助学习者理解职场管理逻辑,实现工作高效衔接。课程建设以“智改升级、融媒赋能”为核心理念,通过教材内容重构、融媒体资源开发与智慧课程搭建,让管理知识既贴合职场实际应用场景,又适配开放教育成人学习者自主学习的特点。
课程团队

立体赋能,深耕三大维度抓实成果
社会发展与技术更新驱动着“管理方法与艺术”课程在知识内容、组织架构及资源形态等方面升级。课程团队对原有知识进行内容重构,开发契合成人学习规律的多形态融媒体资源,以人工智能技术赋能课程资源建设全流程,构建了“主教材+数字资源库+智能支持”的一体化课程体系,实现课程内容、学习资源、教学支持的全方位优化,适配开放教育自主化、个性化学习需求。
基于以上思路,课程团队在教材重构、融媒体资源建设、智慧课程搭建三个维度取得成效,形成了相互支撑的课程建设格局。
教材重构:适配需求,模块设计衔接资源建设
课程团队改编出版《管理方法与艺术(第2版)》,延续首版“面向所有管理兴趣学习者、侧重技能培养而非理论灌输”的定位,根据新时代学习需求进行内容优化与模块设计,使教材成为课程学习资源的核心载体。
(一)新增核心章节
在第一部分自我管理板块增加个人知识管理章节,适配数字时代个人知识高效管理的新需求,完善课程知识体系。


图1 新版教材新增核心章节
(二)更新知识内容
对原有教材内容进行全面更新,剔除陈旧内容,补充贴合当下职场管理的新方法、新工具,确保教材的实用性与时效性。每章统一设计四大特色模块,且内容与融媒体资源、学习平台紧密衔接,实现教材与其他学习资源的深度融合。
● 古为今用:选取中国经典文化典故,挖掘其中蕴含的规划思维、大局意识和积累精神,展现传统智慧在现代管理中的现实价值,增强学习者的文化认同感与民族自豪感。


图2 “古为今用”模块
● 管理智慧:引入经典管理理论,并配套实操方法,帮助学习者将理论转化为行动。


图3 “管理智慧”模块
● 活学活用:以职场人物“李华”为核心,设计贯穿其从职场新人到高层管理者的成长案例,将管理知识融入情景化讲解。


图4 “活学活用”模块
● 学以致用:设置实践演练模块,每章学习结束后,学习者可通过模拟决策场景,训练多要素综合判断能力,检验方法论的迁移应用效果。


图5 “学以致用”模块
融媒体资源建设:两类视频,多元形式贴合学习场景
依托新版教材的模块与内容设计,课程团队打造了两类总时长400分钟的视频资源,互为呼应、各有侧重,形成适配不同学习场景的融媒体资源体系。
(一)AI+知识点串讲视频
针对教材章节知识点进行系统串讲,利用大模型技术,融合数字人、AI动画、火柴人动画、MG动画等多元呈现形式,打破单一数字人讲解的枯燥感,增强知识传播的生动性,适配学生碎片化的知识获取需求。








图6 多种视频呈现形式
(二)实景拍摄案例剧情片
围绕教材中“李华”的职业成长案例、“学以致用”实践案例及“管理智慧”理论实操内容展开实景拍摄,建成39集剧情片资源。剧情片以真实职场场景为背景,将管理知识嵌入实际工作场景,形成与知识点串讲视频配套的实训案例资源,适配学生的实践应用学习需求。


图7 实景拍摄案例剧情片
平台赋能:建立图谱导航,AI助学贯穿学习全程
在教材与视频资源建设基础上,课程团队基于学习平台,引入智能体,实现知识与资源的图谱化呈现,让AI助学贯穿学习全流程,为师生提供精准匹配的教与学支持。
(一)构建三维图谱体系,实现资源精准导航
课程打造了知识图谱、能力图谱、问题图谱三维图谱体系,所有学习资源均与图谱相关联,帮助学生突破线性目录约束,建立系统化的学习路径。
● 知识图谱将规划、组织、领导、控制等章节知识点以网络化结构呈现,助力学习者构建管理知识体系。

图8 知识图谱
● 能力图谱将系统思维、沟通协作、决策创新等核心能力目标拆解,并与知识点、资源精准关联,能力培养清晰可视。


图9 能力图谱
● 问题图谱汇聚经典管理困境与现代职场挑战,关联对应知识点与资源,助力提升学习者的问题分析与解决能力。

图10 问题图谱
(二)AI全流程助学,提升自主学习效率
课程将人工智能技术融入学习各环节,为学生提供实时、精准的智能支持,大幅提升开放教育学生的自主学习效率:
● 视频学习环节,AI实时识别讲解内容,自动生成视频要点小结,一键生成知识脉络清晰的思维导图,方便学生定位重点、回溯难点;同时支持截图提问功能,系统自动识别内容并解答,实现即看、即问、即答。

图11 AI助手自动生成要点小结

图12 视频截图提问,实时解答
● 知识巩固环节,课程为每章配套扩展资源,并基于图谱体系和题库设置自适应练习,根据学生学习数据推送难度适配的练习题,且随答题情况动态调整难度梯度。

图13 自适应练习
● 学情诊断环节,课程基于学习行为数据自动生成学情报告,总结答题表现与知识点掌握情况,并智能推荐讲解视频、案例剧情片等核心资源,实现学、评、荐的有机闭环。

图14 根据练习情况生成学情报告
(三)个性化学习支持,打造随身助学体验
基于学生的持续学习数据,平台为每位学生动态规划个性化学习路径,智能组合并排序不同章节的视频、剧情片及练习资源,形成适配其学习进度的最优路线。

图15 个性化学习路径推荐
聚力创新,三重赋能驱动课程升级
本次课程建设并非对原有内容的简单更新,而是在教材、资源、数智化的融合与赋能上实现多重迭代,更贴合开放教育教与学的需求,具体体现在三方面:
● 教材与融媒体资源无缝衔接,形成资源协同效应:新版教材的四大模块与双套视频资源精准对应,知识点串讲视频围绕教材内容系统展开,实景剧情片依托教材案例模块深度开发,教材为融媒体资源提供核心依据,融媒体资源成为教材内容的生动延伸,二者相互支撑、互为呼应。
● 构建课程智能体,保障AI精准助学:课程搭建了专属智能体,深度贴合课程知识体系与学习需求,保障智慧助教、学伴答疑讲解的精准性,让AI赋能精准助学。
● 图谱化布局资源,推动学评荐优动态循环:以知识、能力、问题三维图谱为核心,整合学习资源、练习测评与智能推荐。学生完成自适应练习后,可依据学习数据测评并推荐对应资源,动态优化学习路径,形成“学—评—荐—优”的良性闭环,让学习过程持续迭代升级。
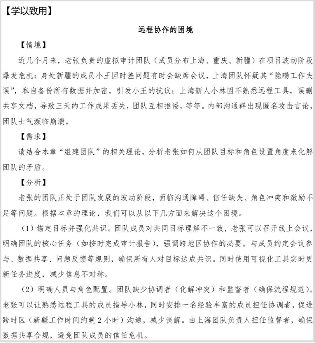
结束语
“管理方法与艺术”课程建设以“智改升级、融媒赋能”为核心理念,通过教材重构、融媒体资源开发与智慧平台赋能,实现了管理知识教学与职场应用、智能助学的深度融合。未来,课程团队将依托智能体持续更新课程资源、丰富案例库,同时探索智能体教学模式的创新落地,推动课程实用性与适配性持续提升,更好地满足开放教育多元化、个性化的学习需求。
