返回国开首页
编者按:
为贯彻落实《数智赋能一体化协同推进开放大学教育教学综合改革实施意见》,推动省开课资源高质量发展,国家开放大学分批立项孵化建设33家分部、54门优质选修课程。目前,第一批21门课程已完成建设并通过验收。本期推出重庆分部“工程造价控制”课程建设成果。
“工程造价控制”课程是面向工程造价、建筑工程技术专业的选修课,课程建设以“价值引领、技术赋能、能力导向”为目标,紧密对接二级造价师岗位能力标准,结合行业最新法律规范,在课程学习资源内容重构、信息技术融入、资源开发等方面,形成系列成果,取得良好成效。
课程团队

推动“产教融合+数智赋能”双轮驱动
课程建设立足开放教育的教学特点与工程造价行业的岗位要求,以解决原有课程存在的“教学内容与新规范衔接有待加强、产教融合深度不足、数智化教学支撑薄弱”三方面问题为出发点,确立了产教融合为主线、数智赋能为引擎的建设方向,推动课程内容与教学流程优化调整。
(一)以产教融合为主线,重构课程内容体系
课程团队打破传统学科体系框架,以建设项目全生命周期为主线,将课程内容重构为走进全过程造价控制、决策设计、交易、施工、竣工阶段造价控制等六大模块。

图1 以真实生产流程为主线的课程框架
课程引入企业真实工作任务,围绕“做什么—熟知工作内容、怎么做—执行工作流程、什么样—形成工作成果”的设计逻辑开发结构化教学案例,贴合企业实际工作场景。同时,企业教师全程参与教学设计与案例开发,保障教学内容与行业规范、岗位要求动态同步,实现学习内容与岗位需求精准契合。
(二)以数智赋能为引擎,优化课程教学流程
针对全过程造价控制在课程教学中存在的知识抽象难懂、场景复杂、实践成本高且受时间、空间和安全条件限制等问题,课程深度融合数字人、虚拟仿真实验与教学动画等技术手段,赋能教学全流程。

图2 课程与数字技术深度融合
打造三位一体的数智化课程建设成果
课程团队采用分步推进的系统化策略,历经诊断调研、内容重构、平台集成等阶段,逐步形成了“纸质教材+数字化资源+网络课程平台”三位一体的立体化课程资源体系,同步完成了标准化教学文件与配套资源的建设,为课程实施提供了全面支撑。
(一)校企协同开发新形态文字教材
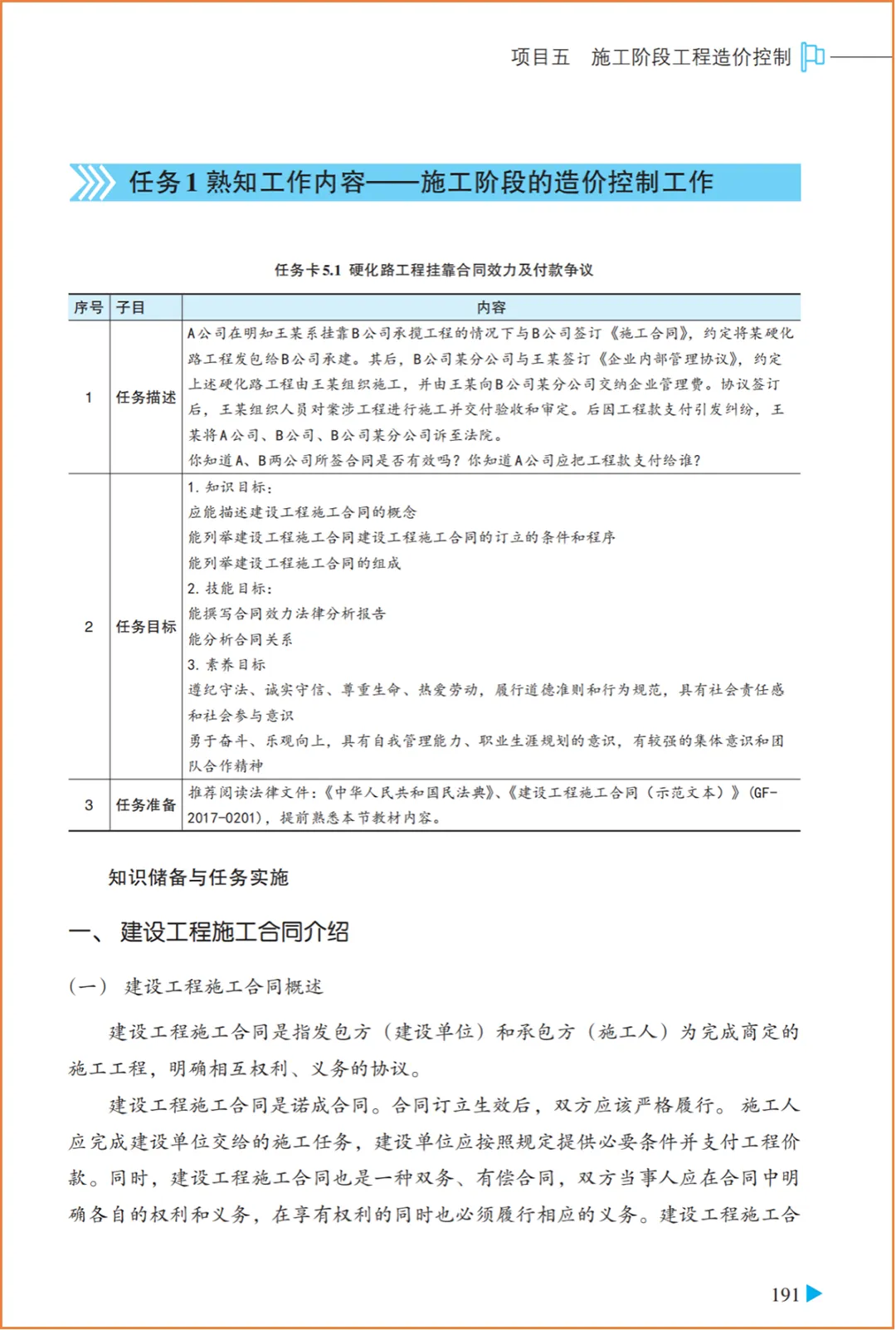
课程团队与企业专家联合开发《工程造价控制》文字教材,有机融合全国造价师执业考试知识体系、企业一线真实案例与思政元素。
教材内容包含6个项目导学案例、5类工作成果表单、17份学习任务卡和学习评价表,知识体系完善,为教师实施教学和学生自主学习提供双重抓手,夯实课程教与学的基础。


图3 《工程造价控制》文字教材任务示例
(二)打造丰富多元的数智化教学资源
为满足学生个性化学习需求,课程团队开发了多类型数智化学习资源。
● 视频资源:全新制作总时长超350分钟的视频资源,含双语视频资源、典型思政案例视频、典型企业案例视频。

图4 企业案例视频资源(双语+数字人)

图5 典型思政案例视频资源(双语+数字人)
● 动画视频:结合课程内容,开发了9个动画视频,将抽象的造价控制原理可视化。

图6 动画视频
● 虚拟仿真:打造虚拟仿真实验资源1项,支持学生沉浸式完成现场踏勘至报价决策全流程训练,有效弥补传统实践教学不足。


图7 虚拟仿真实验将工作流程场景化还原
(三)搭建结构化网络课程平台
● 四个板块各有侧重、层层递进:基于国家开放大学学习网平台,课程团队构建了整合六大学习项目的网络课程,突破传统按章节罗列知识的线性结构,每个学习项目围绕课程地图、课程要义、课程探索、课程锦囊四个板块设计,建立起导学、精学、探学、拓学的学习闭环。


图8 基于四个板块设计的网络课程
● 完善标准化教学文件与配套资源:课程团队编撰完成教学大纲、考核说明、网络课程学习说明等全套教学文件,为课程的标准化实施提供了明确指南;同步建成学习导览、题库、资源库、企业案例库等配套资源,支撑课程过程性评价和学生个性化学习与探究的需求,保障教学实施各环节资源供给。


图9 配套题库与案例库
打造“三融合”机制,推动课程内涵式发展
(一)思政教育与专业技能深度融合
课程将党的二十大精神融入建设全过程,把铸基求真的思政主线贯穿教学始终,将使命担当、职业素养、守正创新等思政元素自然渗透到专业教学中。
课程团队将思政教育总目标系统分解到6个教学项目的全环节,覆盖学习目标、企业真实案例、学习任务卡、教学内容设计及学习评价体系,确保思政教育与专业教学同向同行。

图10 思政教育与专业技能深度融合


图11 思政元素覆盖学习任务卡、任务评价单等学习资源
(二)产业资源与教学过程深度融合
课程企业案例库内容来源于合作企业典型工程,保障了教学案例的前沿性与实战性;同时通过校企共编案例、共施教学、共做学习评价,实现产业资源与学习过程的深度耦合,切实提升学生解决实际造价控制问题的能力。


图12 企业案例库来源于企业典型工程
(三)数字技术与核心技能深度融合
课程将数字人、动画、虚拟仿真等数字技术与工程造价控制核心技能培养深度融合,打造数智化、立体化的学习资源与场景,让学生在零风险环境下反复演练全过程造价控制相关操作,熟练掌握岗位核心技能。

图13 数字技术打造立体化的学习场景
结束语
“工程造价控制”课程秉持价值引领与技术赋能并重的建设理念,构建了引导认知、建立价值、深化理解、综合应用的递进式学习路径,将企业真实案例贯穿六大学习阶段,形成了案例分析、仿真操作、主题讨论、综合测试的阶梯式能力训练流程。后续,课程团队将持续跟踪师生教与学反馈,精细化迭代数字资源,建立企业案例动态更新机制,确保课程内容始终贴合行业发展与岗位需求。
